|
Sheep
|
| Introduction | Diseases - prevention, symptoms, treatment | |||
| Breeds | Review process | |||
| Nutrition | Information Source Links | |||
| Breeding and herd management |
Introduction
The domestic sheep (Ovis aries) refers to selective grazing animals that may be domesticated (tamed) or wild. At one time all sheep were wild. Around 10,000 BC sheep were domesticated by humans. Most of the wool breeds of sheep were developed from Moulfan sheep . Most of the hair breeds are similar to the Urial sheep of ancient times. Prior to domesticating sheep, only the dog and reindeer were domesticated.
As the animals were raised under tamed conditions, they went through several changes. On the outside the sheep began to develop more wool and less hair. The color of the wool and hair changed from brown and shades of brown to whites and blacks. Their ears became more of a lop ear than an erect ear. The horns that the wild sheep possessed were weakened and disappeared from many breeds. On the inside the sheep changed as well. These internal changes happened at both ends. The tails had less vertebrates or bones than the sheep do now. Today's sheep also have a smaller brain than the sheep 12,000 years ago.
Sheep were tamed for several uses that still apply today. The sheep were first used for mutton, skins, milk and wool. Sheep are still used for these basic purposes plus many more. Sheep by-products are in many items that we use every day.
Sheep behaviour
Sheep tend to flock together, have a high degree of independence at birth and are defenseless creatures. Sheep are defenseless for the most part against predators like dogs and wild animals. Their only means of survival is to flock together in large numbers and to run away from predators. For this reason, shepherds are able to use dogs to move sheep around. Sheep will consider the dog as a predator, flock together for protection and move away from the danger. Sheep have a flight zone, which is the space they like to keep between themselves and others. The flight distance depends on the situation and on the tameness or wildness of the sheep. Sheep don't like to walk in water or move through narrow openings. They prefer to move into the wind and uphill than down wind and downhill.
Sheep are also very selective in their grazing habits. Sheep have a split in their upper lip, with which they are able to pick the preferred leaves off of the plant.
Sheep usually give birth once a year and have 1-3 lambs. They normally live to be about 8 years old, but can sometimes live to be as old as 20. Pregnancy lasts for 147 days. Lambs form strong bonds with their mothers. They can identify their mother by her bleat.
Sheep are ruminants. They have a four-chambered stomach, using the first chamber to store quickly ingested food (cud) which they then bring back into their mouths to chew again before fully digesting it. Sheep spend about a third of their life ruminating and need peace and quiet.
Sheep are very selective in their grazing habits.
Breeds
A breed is a group of domestic animals with a uniform appearance, behavior, and other characteristics that distinguish it from other animals of the same species. It is developed as a result of intensive selection of desirable traits within a large population until the selection goal has been achieved, usually after the fourth generation.
A cross bred animal results from the mating of two pure breeds of the same species. Very often this cross has qualities which are better than either of the parents. This phenomenon is called heterosis or hybrid vigour and is widely used in livestock improvement. If more improvement is desired, then "grading-up" should be done. This is a process whereby the cross bred female is continually crossed with the desired male until a synthetic breed is realized.
Sheep fall into four categories: mutton, wool, dairy and dual (multi) purpose: e.g. Mutton and wool, or mutton and milk. However, a majority of the current commercial breeds have been developed with specialization to one primary product in mind e.g. milk or mutton.
Sheep Breeds used in Kenya:
Hair Sheep breeds
The major hair sheep breeds include: Dorper; Nyanza Fat-tail; Persian Black Head; Red Masai and crosses of these four with local stock. The hair sheep are mainly reared in the arid and semi arid areas.
Wool and Dual purpose breeds
The major wool and dual purpose sheep breeds include: Merino; Corriedale; Hampshire Down; Romney Marsh and crosses of these breeds with local stock. The wool sheep are reared mainly in the cool high rainfall areas.
When selecting animals, it is important to think about the environment that they are to live in. Many pure bred animals come from Europe, where the climate is cool and good quality fodder plenty. These sheep are not usually suited for hot dry areas with little available fodder.
Common breeds suitable for different regions in Kenya:
| Region | Sheep |
| High altitude | Corriedale, Merino, Hampshire Down, East African fat rumped type |
| Medium altitude | Dorper, East African fat rumped type, East African fat tailed type |
| Low altitude | Red Masai, Dorper, Persian black head |
Hair sheep
|
Origin and distribution: The Dorper, is a composite breed of South Africa developed at Grootfontein in 1940-50 by the Department of Agriculture and some farmers to produce maximum number of lambs with good mutton qualities, which could be marketed off arid and extensive grazing conditions. It was developed through the crossing of the Blackhead Persian ewes with the Dorset Horn rams. A fixed type was developed through inter-se mating. A breed society was established in 1950 in the Republic of South Africa. The Dorsian (White variety) was affiliated to Dorper in 1964. The Dorper sheep thrive in arid to semi-tropical climate and are suitable for areas with rainfall of only 100 to 760 mm. Although this breed was developed originally for the more arid areas, today they are widely spread throughout the continent.
Physical characteristics: The typical breed standard involves a short loose light covering of hair and wool (wool predominating on the forequarter) with a natural clean kemp underline. The breed is barrel-shaped, hornless (polled) with short, dull black or white hair on the head, often with black feet; they have short hair and coarse wool; the black headed ones are called "Dorper" and the white headed ones "White Dorper".
Peculiarity: The peculiar features for the Dorper is that they were developed for arid to semi-arid environments, but are well adapted to, and perform favorably under a variety of climatic and grazing conditions, including intensive feeding systems. They are non-selective grazers and fit well in cool climates where they can be used to convert feed resources, which are not utilized or underutilized by other livestock. They have a high lambing percentage reaching up to 180% and can produce 2.25 lambs on an annual basis. Their inherent growth potential is such that they can attain live weight of 36 kg at 3-4 months of age. They have also a very even temperament.
Utility: The breed is not only ideally suited to the purpose for which it was bred, but is adaptable to a variety of conditions throughout the world and makes a huge contribution to mutton production worldwide. It has a long breeding season which is not seasonally limited so that lambs can be dropped at any time of the year. Lambing intervals is about eight months. The average litter size is 1.19 to 1.5. A lambing percentage of 150% can be reached under good conditions while, in exceptional cases, 180% can be attained. Thus on average a Doper ewe can produce 2.25 lambs on an annual basis.
|
|
Table 1 Reproduction per 100 Doper ewes mated
| Variable | Number of ewes | Lambs born | Lambs weaned |
| Ewes mated | 100 | ||
| Ewes lambed | 95 | ||
| Ewes with single lambs | 61 | 61 | 60 |
| Ewes with twin lambs | 30 | 60 | 58 |
| Ewes with triplet lambs | 4 | 12 | 10 |
| Total number of lambs | 133 | 128 |
- Average birth weight was 3.48 kg for males and 3.37 kg for females.
- Adult live-weight was 74 kg for males and 44 for females (DAD-IS 2005).
- The Dorper lamb can reach a live-weight of about 36 kg at the age of 3-4 months.
- The daily gain averages at 243 g. This ensures a high quality carcass of approximately 16 kg and is associated with the inherent growth potential of the Dorper lamb and its ability to graze at an early age.
- In more marginal areas of Kenya's Machakos District, Dorper ewes registered 10% twining rate, 78% lambing (fertility) rate, average birth weight of 3.6kg, pre-weaning lamb growth and mortality rates of 178g/day and 14%, respectively. Average pre-weaning daily gains is 183g/day and lamb mortality rate is 3.5% and with average weaning weights of 23.8kg at 109 days.
Dorper ewes produce a large quantity of milk, are instinctively fond of their lambs and therefore care for, and rear, their offspring well. A well-grown Dorper lamb has carcass qualities with respect to conformation and fat distribution, which generally qualifies for a super grading. Dressing percentages can reach 54%. In South Africa, Dorper hides are sold as top quality leather under the name "Cape glovers" and represents 20% of the total carcass value.
The Dorper are not susceptible to fly strike and fleece rot. They have a high degree of disease resistance.
Dorper sheep are susceptible to gastro-intestinal nematodes (Haemonchus contortus) and have higher mortality from birth to yearling compared to Red Maasai and their crosses.
Red Maasai
|
Origin and distribution: The Red Maasai sheep are also called Tanganyika sheep. They are sheep of the semi-arid regions of Kenya and Tanzania. Currently they are mostly found in the semi-arid regions of southern Kenyan and northern Tanzanian rangelands, especially in Kajiado District of Kenya and the neighboring districts. Before the beginning of the 20th century, their keepers the pastoral Maasai tribesmen used to occupy much wider areas, including the wetter parts of Kenya's high and cool altitude plateaus, the upper eastern escarpments of the Great Rift Valley, such as the Kinangops, the lower slopes of the Aberdares Mountain ranges and the central highland such as, the once swampy areas of where the city of Nairobi is located.
The red Masai sheep are tolerant and/or resistant to the notorious Haemonchus contortus parasite. They are predominantly kept by the Maasai pastoralists as well as by the neighboring tribes.
Physical characteristics: The Red Maasai sheep is identified by its relatively large body size and thick red hair. However, when all of the strains are considered, the sheep are multicolored, the most preferred color by the Maasai and therefore the commonest being red, brown and occasionally pied. Average height at withers is 73 (range = 72-75) cm for males and 62 (range = 58-66) cm for females. Average heart girth and body length for females are 75.1 cm and 63.3 cm, respectively. They are short, fat-tailed and slightly fat-rumped. In populations where a fat rump is a predominant feature indicate that they may in times past have crossed with either Dorper or Black Head Somali/Persia sheep.
Peculiarity: It resists worms and other diseases. On two indicators that together provide a reasonably reliable picture of resistance - faecal egg count and packed cell volume - Red Maasai ewes and lambs performed significantly better than Dorper sheep. The associated lowered mortality rates led to much faster flock growth and productivity. The breed has also been shown to resist bluetongue virus infection and a more suited breed to survive under high trypanosome challenge.
Utility: The Red Maasai are used for their mutton and lard. Their reproductive performance in terms of lambing rate, is reported to be 80-84%, which is comparable to the Dorper sheep breed under medium rainfall zones in Kenya; the lambing interval is about 340 days, which is long compared to other East African sheep breeds, but can be improved to 246 days when crossed with the Dorper; the average litter size is about 1.13-1.21, which is lower than the Dorper and their crosses.
|
|
- The average birth weight is 2.7Kg and
- Average weaning weight is 15Kg with weaning rates at 97% and average daily gains at 128gm respectively.
- Mature weight for males is on average 45.5Kg and 35Kg for females.
- Pre-weaning daily weight gain is 105gm for males and 98gm for females.
- The mortality(death) rates (28%) of Red Maasai sheep is better than that of Dorper sheep (66%) under moderate to high worm (Haemonchus contortus) infections.
- Crosses between Dorper and Red Maasai performed 828gm.
The scope for control of helminthosis using treatments among the resource poor farmers is limited. That is why the Red Maasai sheep are recommended to pastoralist and smallholder farmers whose flocks experience a problem of severe haemonchosis.
| Persian Blackhead
The Blackhead Persian is a fat-tailed breed of domestic sheep. The sheep is originally from Somali land. The breed is also a type of hair sheep, meaning they do not grow wool and tolerate heat better than wooled breeds and are raised primarily for mutton. The Blackhead Persian has a white body and, as their name would suggest, an entirely black head.
Both sexes are polled. On average at maturity, rams weigh 68 kg and ewes 52 kg. Average birth weight is 2.6 kg. Ewes lactate for approximately 84 days; produce 50 kg of milk with 5.9% fat.
|
|
Wool sheep
| Merino sheep
Origin and distribution: Merino sheep were introduced into Africa in 1789 with imports of Spanish Merinos. By the mid-1800s the breed was spread over many parts of Africa. From 1891 onwards, American Vermont type Merinos were introduced. The African Merino is a composite of Spanish, Saxony, Rambouillet, American and Australian Merinos. These sheep are found mainly in semi-arid to sub-humid climates in Kenya and at medium to high altitudes under ranching and agro-pastoral management systems.
Physical characteristics: They are uni-coloured with white coat and fine-wool. They are heavy animals: males have 100 kg mature weight and females 60 kg. The average weights at birth, weaning and 18 months in female animals are 3.58 kg (range = 2.5-4.5 kg), 15.53 kg (range = 10.7-24.2 kg), and 56.2 kg (32.0-65.3 kg) respectively.
Peculiarity: The breed is adapted to high rainfall grassland regions. Animals of this breed are reported to be less susceptible to fly strike because of their smooth body in comparison to sheep with skin folds.
Utility: The Merino is mainly used for its wool; the fleece weight per year is 5.5 kg. Ewes produce an average of 7.15 kg wool ranging from 2.6-9.7 kg. The wool is medium to strong white, which is over-crimped in comparison to the Merino wool of the same strength. The wool on average measures 22-23 microns without any kemp fibres. Average staple length is 7.1 cm and ranges from 5.97-8.29 cm.
|
|
| Corriedale
Corriedale is a dual purpose breed, meaning they are used both in the production of wool and mutton. Corriedale have a long life span, and are hardy and evenly balanced all over the body. Corriedales are docile, easy care mothers, with high fertility. They adapt well to a wide range of climate conditions. They are large framed and plain bodied, polled and have a broad body. Corriedales produce a thick stapled, bulky fleece, which is popular with spinners and can be used for a range of handspun garments. Their dense fleece is medium-fine and high yielding, with good length and softness, somewhat between medium wool and long wool. Corriedale lambs produce good quality carcasses and have a high pelt value.
The Corriedale produces bulky, high-yielding wool ranging from 31.5 to 24.5 microns diameter. Fleece from a mature ewe will weigh 4.5 to 7.7 kg with a staple length of 8.9 to 15 cm. After cleaning, a yield of 50 to 60% of the raw fleece weight is common. Mature rams will weigh 79 to 125 kg, ewes can weigh from 59 to 82 kg.
|
|
| Romney Marsh sheep
The Romney is in general an open-faced breed with long wool that grows over the legs in full.
Description: Head wide, level between ears, with no horns or dark hair on the poll. Eyes are large, bright and prominent and the mouth sound. Face in ewes full, and in rams broad and masculine in appearance. Nose and hooves are black. Neck well set in at the shoulders, strong and not too long. Shoulders well put in and level with the back. Chest is wide and deep; back straight and long, with a wide and deep loin; Rump wide, long and well-turned. Tail set almost even with the chine. Thighs well let down and developed. The face is white, and the skin is of pink pigmentation. Ribs are well sprung; legs well set, with good bone and sound feet. Sheep stand well on their pasterns. The fleece is of white colour, even texture and a good decided staple from top of head to end of tail and free from kemp.
Fleece characteristics Romneys produce a heavy fleece. A healthy mature ram can yield at shearing upwards of 10 kg per year, while flock averages for breeding ewes are typically above 5 kg. The increased fleece weight of a long-wooled sheep comes from the longer fiber length produced. The "clean yield" (net weight after thorough washing) is typically high for Romneys, 75-80%; this is a higher yield than is got for most fine-wooled sheep.
|
|
Breeding sheep
Sheep respond very well to good care and management, so the first step to improve profitability is to provide good feeding and control diseases and parasites. Only then can further improvements be made by implementing a good breeding program. Selection can be for wool quality, but more commonly in Kenya is selection for improved mutton (meat) production. For meat production select the heaviest and non related animals for your upgrading programme, and see if it is possible to interchange rams with non related herds in order to prevent inbreeding (effects of inbreeding listed under Cattle-Breeds and breeding. The best way to interchange rams is to get together with other sheep owners in a region, map out the quality of the herds and arrange a ram exchange program as described below.
Breeding Programmes
Planned breeding programmes yield the best results when the breeder considers the individual production characteristics in sheep and how they can be passed on to offspring. The breeder must also be able to match these characteristics to consumer requirements.
Objectives for Breeding Plans
Distinct objectives are essential to a breeding plan. The breeder must aim to improve productivity of mutton, milk, wool or skins or some combination of these. The definition of objectives concerning productivity from sheep is related to the characteristics of the product and the characteristics of the sheep. The latter include the following:
1. Reproduction rate - litter size per birth or per year
2. High efficiency of feed conversion - translating to rapid growth rate for lambs.
Both characteristics are assessed simultaneously as the weight of lamb weaned per unit of feed consumed by does.
Both quantity and quality must go together for efficient production. High growth rate and production of the maximum number of sheep for slaughter should be associated with an acceptable distribution of fat i.e., sufficient to improve the quality of the mutton but not so much as to have a low consumer preference.
Both quantity and quality must go together for efficient production. High growth rate and production of the maximum number of sheep for slaughter should be associated with an acceptable distribution of fat i.e., sufficient to improve the quality of the mutton but not so much as to have a low consumer preference.
Inheritance of Characteristics
Genes determine the way animals look - the observable trait. Thus the length of ear in sheep is the expression of the genes that regulate ear length. The breeder can only plan according to the trait observed. Repeatability and heritability are two kinds of observation that the breeder can use.
Repeatability. This refers to the permanence of a type from one observation to the next. It is a measure of the extent to which superiority in any one character is maintained throughout the lifetime. Should sheep in a flock tend to rank in approximately the same order with regard to a certain character, year after year, in spite of environmental changes, the particular character is said to have high repeatability.
Heritability: This is concerned with the constancy with which the phenotype is passed from parent to offspring. It expresses the proportion of total variance which can be attributed to average effects of the genes. Alternatively, heritability is the degree of inheritance of the trait.
Selection. Individuals selected for breeding must have desirable characteristics which have good repeatability and heritability and will, therefore, be passed on to offspring. Selection aims to change the gene frequencies in order to improve the animal body types in the following generations.
Selection may be direct or indirect. The direct method selects sheep having the best expression of the trait to be improved. Indirect selection improves a trait by selecting sheep with a related trait. The effectiveness of indirect selection depends upon the correlation between two traits. This is of great importance since animal breeding usually involves more than one trait. An example of indirect selection is given by high growth rate, where selection for this trait is likely to improve early maturity and slaughter weight and also the efficiency of feed conversion.
Selection methods:
There are only 3 ways of selecting individuals (but there can also be a combination of these)
- Individual selection - on the basis of their own performance irrespective of family (or mass selection). Comparing individuals on the basis of their own performance is often called a performance test. In most situations individual selection is the best procedure as it takes account of all the additive genetic variation that is present in the population.
- Family selection - by choosing the best families as a whole and rejecting others (also called between family selection). Here selection is on the average value for the family and takes no separate accounts of individuals. Family selection may increase the rate of inbreeding so is not recommended for common use.
- Within family selection - choosing the best individuals from each family. This procedure retains at least one representative from each family for the next generation. It is most useful when differences between families are mostly due to environmental factors. Retaining at least one member from each family for the future can also be helpful in reducing problems of inbreeding.
![]() |
| Methods of selection |
| © Gerals Wiener 1994 Animal breeding - The Tropical Agriculturalist. Macmillan Publishers |
Breeding Methodologies
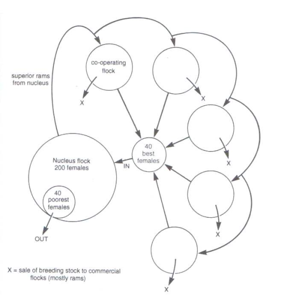
1. Nucleus group breeding schemes
These breeding methods were pioneered in New Zeeland and Australia , but successfully adopted in many countries. For such a scheme a number of flock(or herd) owners agree to cooperate by deciding on common breeding aims and pooling their animal resources. The key of such a scheme is to create a nucleus - or central flock from the best of the breeding females of each participating flock. Very good record keeping is necessary.
![]() |
| Open Nucleus breeding scheme ? an example of a group breeding scheme with sheep |
| © Gerals Wiener 1994 Animal breeding - The Tropical Agriculturalist. Macmillan Publishers |
The nucleus flock in this case was set up from the best females from the participating flocks. Thereafter each year the poorest females (40 in this example) are culled from the nucleus flock and replaced by an equivalent number from the cooperating flocks, taking the best (8 females) from each. The best of the rams are used in the nucleus flock and the next best in the cooperating flocks.
2. Group breeding scheme without nucleus by use of reference sires
One of the main benefits from cooperation among breeders is that the animal population directly involved in a selection programme is enlarged compared to what is available to the individual breeder.
In order to know whether a ram used in one flock is genetically better than one of the rams in the other cooperating flocks, it is necessary to have some sort of link between the flocks. This can be done by identifying so called reference sires. These sires leave offspring in several or possibly all cooperating flocks, The offspring of the reference sires can then be compared with offspring of any other ram used in the same flock. This way the best rams in the whole of the group breeding scheme:
- Can be identified, with the help of appropriate statistical tools
- Can become available to the scheme as a whole
- Can be used to breed the next generation of males
If a community wants to upgrade and improve the quality of their herds it is recommended to seek advice from professional breeders to set up breeding schemes that fit the objectives in hand.
3. Crossbreeding
Crossbreeding refers to the crossing or mating of two pure breeds, but the term is frequently extended to include the offspring of purebred sires and crossbred females. When two purebreds are used, characteristics of the first cross animal should show:
1. Outstanding individual merit
2. Intermediate expressions between the parent types and
3. Resemblance to one or other of the parent types.
Crossbreeding of sheep is widely practiced throughout EA, especially between indigenous red Maasai sheep and Dorper and Dorset Horn for improved performance.
It should be the objective of the breeder to produce offspring superior to both parents. This is achieved when the progeny resulting from crosses demonstrate extra or improved performance above the average of the parents (heterosis or hybrid vigor).
There is no doubt that crossbreeding is an important method of commercial sheep production. The vigour, thrift and general excellence of the first cross sheep are features that are especially apparent and which can be measured accurately in terms of increased returns. As sheep production becomes more intensive for both mutton and milk production, it is likely that cross breeding and exploitation of hybrid vigour will become more popular.
4. Grading up.
Local ewes and their female offspring are mated with rams of a more productive breed for example dorper rams. The resulting crosses are then mated with non-related animals with the same level of cross breeding (first generation 50%, second generation 25% or 75% depending on ram used). Positive traits of the local breed (disease, parasite and drought resistance) can be maintained this way. Maasai-Dorper crosses for example are most productive with 75% Red Maasai blood.
Sheep reproductive traits
| Ewes | |
| Mature weight | 90 - 300 lb. |
| Breeding season | early February to late June (some are poly-estrous year around, ex. Dorset) |
| Estrous cycle | 14 - 19 days seasonally poly-estrous |
| Duration of estrus | 24 - 36 hr. (standing heat) |
| Time of ovulation | 24 - 30 hr. from beginning of estrus |
| Gestation period | 145 -155 days |
| Breeding/year | 1 - 2/yr. |
| Artificial Insemination | Yes Cervical or Vaginal Method Intrauterine Method (not available in Kenya) |
| Ewe lambs | |
| Puberty | 5 - 8 months (80 - 100 lb.) |
| Minimum breeding age | 8 - 10 months |
| Rams | |
| Puberty | 6 - 8 months |
| Mature weight | 150 - 450 lb. |
| Serviceability | 1 ram: 30-35 ewes (60 day breeding season) |
| Ejaculate volume | 0.8 - 1.2 ml |
| Sperm concentration | 2000 - 3000 million/ml |
| Motile sperm | 60 - 80% |
| Semen freezable | yes |
Breeding Records
It is very important that all sheep keepers keep a breeding documentation for each animal. This is the only way to prevent inbreeding. Inbreeding degrades the health and performance of all animals and ruins the effect of upgrading. The following points are very useful in preventing inbreeding:
- A ram must never be allowed to mate with his sisters, daughters, grand daughters, mother or grandmother.
- A ram should never serve a flock for longer than one year. He must then be exchanged.
- Keep records and use one of above described systems depending on your situation. You must know at least the mother, father, grandmother and grandfather of each individual.
- Ram keepers should rotate rams regularly among users and groups of sheep keepers.
Artificial insemination
Artificial insemination (AI) is much more difficult in sheep than other livestock for several reasons. The ewe has a more complicated cervix and it is difficult to pass a standard insemination rod through her many cervical rings. Ewes show fewer visible signs of estrus, making heat detection more difficult. A teaser ram is often used to detect heat. However, good conception rates are possible when ewes are inseminated with fresh semen deep into the vagina. Good results can also be achieved if frozen semen is injected into the uterine horns via a surgical procedure called laparoscopy. Trans-cervical AI requires special equipment and is still being perfected for sheep. AI for sheep is not available in Kenya by end 2011.
Rams
A healthy, mature ram can probably mate 100 (or more) ewes during a breeding season, though a ratio of 1 mature ram to 30 to 50 ewes is more common to make sure lambing is not too spread out. Six to 7 month old ram lambs that have achieved approximately 50 percent of their mature size can be used for breeding. Ram lambs are usually put in with fewer ewes, 15 to 25. It's best not to mix young rams with mature rams. Some rams may show a preference for ewes of their own breed or kind.
Ewes
First-time moms
Though it depends upon breed, nutrition, and management, ewes can become mothers by the time they reach their first year. This is okay if the ewe lamb has achieved approximately two-thirds of her mature size (weight) before being bred. Thus, for some producers, it is commonplace to breed well-grown ewe lambs when they are 7 to 9 months of age. Other producers wait until their ewes are 18 months old before breeding them to lamb as 2 year olds. Different breeds of sheep reach puberty (sexually maturity) at different ages.
Gestation
A ewe is pregnant for 142 to 152 days, approximately five months or slighter shorter. Since ewes gestate for only five months, it is possible for them to lamb more often than once per year. While annual lambing is most common, lambing intervals of 8 months are realistic, especially in the tropics and with breeds that are less seasonal in their breeding habits.
Extra food
During her last month of pregnancy, a ewe needs extra nutrition because her lambs are growing rapidly inside of her and her mammary (udder) tissue is developing. Approximately 70 percent of fetal growth occurs during the last month of pregnancy. The growth of the fetuses also reduces the ewe's rumen capacity, making her require a more-nutrient dense diet, especially if she is carrying multiple fetuses.
If a ewe doesn't get enough feed during late pregnancy, she may get sick because her unborn lambs are taking most of her nutrients. Thin and fat ewes and ewes carrying multiple fetuses are most prone to pregnancy toxemia (ketosis). Thus, it is common to feed some grain during late gestation. On the other hand, if a ewe eats too much during late pregnancy, she may have trouble delivering her lambs because they may get too big to fit through her pelvic cavity. Fat ewes are also more prone to having problems at lambing time.
Periparturient egg rise
A ewe's natural-acquired immunity to internal parasites (worms) is weakened around the time of lambing. Scientists call this phenomenon the "periparturient rise" in worm eggs. This periparturient egg rise often occurs at the same time hypobiotic (inactive) worm larvae are resuming their life cycles in the spring. Thus, it is a common practice to deworm ewes during their last month of pregnancy. A dewormer that is effective against inactive larvae should be used.
Due to the widespread emergence of drug-resistant worms, another strategy is to increase the protein content of the late-gestation ration, as the primary parasite that affects sheep is a blood sucking worm (barber pole) that causes blood and protein loss. Higher protein rations have been shown to reduce egg counts in periparturient ewes.
Lambing
Ewes usually give birth to 1 to 3 lambs at each birthing event. Birthing is called lambing. The technical term for all species is parturition. Twin births is most common in well-managed flocks and with many breeds of sheep. First-time moms, especially yearlings, are more likely to have single births, though twins are not uncommon in some breeds. Ewes produce their largest litters of lambs when they are between the ages of 3 and 6.
The more lambs a ewe has the more feed she needs to produce milk for them. Oftentimes, extra lambs need to be cross-fostered onto other ewes or artificially reared. Proflic breeds are not recommended for novice shepherds or in situations where nutrition and management are limiting factors.
Because some sheep are raised in more difficult environments, sometimes it's more desirable for a ewe to have just one lamb. This is because there may not be enough food for the ewe to support the growth of two lambs. If the flock has to travel far for food and water, it's usually better to have one strong lamb than two or three smaller lambs that may struggle to keep up. Smaller, weaker lambs that lag behind the flock are more likely to be killed by predators.
Birth weights
The weight of newborn lambs varies by breed, sex of lamb, litter number, and ewe nutrition. The lambs from medium to small breeds are similar in size to human babies, usually between 5 and 12 pounds, with an average of 8 to 10 pounds. When birth weights get too large (relative to the size of the breed or cross), difficult births can be encountered. Medium-size babies (for the breed or cross) tend to have the highest survival rate.
Inspection and evaluation of sheep
After determining the breed and sex of the sheep the next useful step is to examine the teeth. Breakdown of the teeth is a very common reason for culling small stock under range management, as poor quality teeth will affect the ability to browse and feed well.
Lambs have 8 temporary teeth that erupt at approximately 2 months of age. They will be replaced by larger and wider permanent teeth between 12 months and 4 years of age. At this point they will have all their teeth. Sheep don't have top front teeth.
Sheep teeth Mouth & Teeth
20 Temporary teeth
32 Permanent teeth at maturity
4 pairs of Incisor teeth on lower jaw
Upper incisors missing
Cartilaginous (hard) dental pad on upper jaw
Split upper lip with mobile lips
|
Age of Sheep (teeth)
Lamb 4 pair of Incisors
1 year middle pair of Incisors
2 years 2nd pair of permanent Incisors
3 years 3rd pair of permanent Incisors
4 years 4th pair of permanent Incisors
5 years all permanent Incisors close together
6 years Incisors begin spreading apart
7-8 years some Incisors broken
10-12 years all Incisors missing
|
|
Nutrition
Feeding
Feed is one of the most important inputs into all sheep production systems. Traditional systems are ecologically well-balanced, but often the food available to sheep is fibrous and deficient in energy and protein and minerals are in short supply. Nutrition plays a major role in the overall productivity, health, and well-being of the sheep flock. Because feed costs account for approximately two-thirds of the total cost of production, it is important that producers consider nutrition management a top priority. Nutrient requirements of sheep vary with differences in age, body weight, and stage of production. The five major categories of nutrients required by sheep are:
1) Water;
2) Energy;
3) Protein;
4) Vitamins; and
5) Minerals.
2) Energy;
3) Protein;
4) Vitamins; and
5) Minerals.
During the grazing season, sheep are able to meet their nutrient requirements from pasture and a salt and mineral supplement. Pastures of mixed grass and clover, alfalfa and small grain serve as excellent sources of nutrition for growing lambs. A source of clean, fresh water should be provided to sheep at all times.
Ewe body weight does not remain constant throughout the year, but changes with stage of production. Nutrient requirements are lowest for ewes during maintenance, increase gradually from early to late gestation, and are highest during lactation. Decisions affecting feeding management are improved significantly by knowing ewe body weight and condition score at three distinct stages of production:
1) three weeks before breeding;
2) Mid-gestation; and
3) Weaning.
2) Mid-gestation; and
3) Weaning.
Condition score is a subjective measure of body fat that is most easily determined by handling ewes down their back. It is the best method available to monitor nutritional status and overall well-being of the sheep flock. Condition scores range from 0 to 5, with 0 being extremely thin and 5 being very fat. Condition scores at either end of the scale are undesirable. Ideally, ewes should range from a condition score of 2.5 at weaning to a 3.5 at lambing. When necessary, thin ewes are separated and fed additional energy to increase body condition. Conversely, obese ewes are separated and fed a lower energy diet at a stage of production when body weight loss is acceptable. It should be noted that problems with over fat ewes are far fewer than those associated with ewes that are too thin.
Starting two weeks before breeding and continuing two weeks into the breeding period, ewes should be placed on high-quality pasture or supplemented daily with 0.5 to 1 Kg whole shelled maize or barley. This management practice is called flushing and has been shown to improve lambing percentage by 10 to 20 percent. Flushing works best with mature ewes that are in moderate body condition, and has been shown to be more effective for early- and out-of-season breeding than at the seasonal peak of ovulation. Most prenatal deaths occur within the first 25 days after breeding and are usually associated with poor nutrition. Therefore, it is important not to make dramatic reductions in nutrient supplies during the breeding season. Pastures with more than 50 percent legumes should be avoided during breeding because legumes may contain compounds that reduce conception rates. From breeding to six weeks before lambing, the ewe flock can be maintained on permanent pastures, small grain pastures, stockpiled fescue, aftermath crop fields, or hay. Fetal growth is minimal, and the total feed requirement of the ewe is not significantly different from a maintenance diet.
The developing fetus reach approximately two-thirds of its weight during the last six weeks of pregnancy. Rumen capacity may be limited with ewes carrying multiple fetuses. Therefore, it is important to supplement ewes with 0.5 to 1 Kg of maize in addition to their normal diet starting six weeks before lambing, to prevent pregnancy toxemia, low birth weights, weak lambs at birth, and low milk production. Producers should be careful not to over feed grain during late gestation, which could result in lambing difficulty caused by large lambs.
After lambing, the energy and protein requirements of the ewe increase by 30 and 55 percent, respectively. Failure to supplement ewes accordingly results in excessive body weight loss, low milk production and poor lamb gains. Protein supplementation is especially critical for ewe flocks with a high percentage of multiple births. Unless high quality legume hays are fed, protein supplementation will be necessary as a part of the grain portion of the diet. A general rule of thumb for concentrate feeding of lactating ewes is 0.5 Kg of grain for each ewe nursing the lamb. Ewes should be sorted into feeding groups based on type of rearing (single, twin, etc.) to make sure grain supplements are neither over- or underfed.
Urea
Urea is sometimes recommended to be mixed with ruminant feeds. However very careful measuring needs to take place as urea used badly can kill your animals very fast. Do not try ures unless there are goof facilities for weighing and mixing feeds properly.
Urea is not a protein supplement, but a source of non-protein nitrogen (NPN) for protein synthesis by rumen bacteria. It should be used only in conjunction with high-energy feeds such as maize. Urea, which is 45 percent nitrogen and has a crude protein equivalent of 281 percent, should not supply over one-third of the total nitrogen in a diet. To determine the grams of nitrogen in a diet, multiply the total kilos of crude protein in the diet by 16 percent. Other general rules for the use of urea are:
Urea is not a protein supplement, but a source of non-protein nitrogen (NPN) for protein synthesis by rumen bacteria. It should be used only in conjunction with high-energy feeds such as maize. Urea, which is 45 percent nitrogen and has a crude protein equivalent of 281 percent, should not supply over one-third of the total nitrogen in a diet. To determine the grams of nitrogen in a diet, multiply the total kilos of crude protein in the diet by 16 percent. Other general rules for the use of urea are:
1) Should not be more than 1 percent of the diet or 3 percent of the concentrate mix; and
2) Should not be more than 5 percent of a supplement to be used with low grade roughages.
Minerals
Salt and mineral supplementation is required on a free choice, year-round basis. Failure to supplement salt and minerals results in low fertility, weak lambs at birth, lowered milk production, impaired immunity, and numerous metabolic disorders. A variety of salt and mineral supplements specifically formulated for sheep are commercially available. These supplements range from trace mineralized salt (TMS) fortified with selenium to complete mineral mixes containing all of the macro and micro minerals required by sheep.
Vitamins
Pasture or high-quality hay provides the vitamins required by most classes of sheep. However, after a drought, or when low-quality hay or silage is fed, a supplement supplying vitamins A, D, and E may be needed.
Breeding and herd management
Sheep Management
Please see also Organic Standards for rearing sheepWeaning lambs
- The ability to supply adequate grass for lambs is the key to successful weaning. Lambs are selective grazers, selecting the sweetest and best grass for themselves. Do not allow ewes to compete with lambs for grass from 14 weeks onwards.
- Ensure lambs are in a well fenced field with an abundance of leafy grass. Sward (grass) heights should be maintained at 8-9cm. Move lambs to the best grass on the farm, ideally after-grass containing clover.
- Do not graze tightly. Use a follower group of stock to clean up.
- During rains and up to weaning lambs may gain 300gm per day. After weaning they can only gain 100-200gm per day, depending on grass quality and availability.
- Consider using a pour-on for fly strike as they have a shorter withdrawal period than dips. Do not dip if you expect to sell within the next month; Clip around the tail to keep clean.
- A stomach worm dose for lambs at weaning is advisable, especially when moving to after-grass. It is not necessary if a drench was used in the last few weeks.
- Treat for cobalt in deficient areas. Lambs suffering from cobalt deficiency (pining) will lose condition and wool will dry out. The main method of supplementation is orally - it can be mixed with drinking water, as cobalt by injection is not as effective. Dosing every 2 weeks with cobalt sulphate is recommended in deficiency situations.
- Restrict ewe feed for 1-2 weeks to stop milk production. This can be on a bare paddock or indoors. Do not restrict too severely, as this could leave ewes too low in condition before going to the ram. Be careful if keeping ewes indoors for a few days after weaning to ensure that they are well bedded, otherwise an outbreak of mastitis is possible.
- Select potential replacement ewe lambs post-weaning, in cold season when only the poor performing ewe lambs are left it is too late.
- Where grass becomes scarce, introduce meal and continue meal feeding until lambs is sold. Concentrate supplementation of weaned lambs on pasture increases carcass weight and leads to earlier drafting of lambs. Response to meal feeding post-weaning is 10-12 kg/kg carcass wt. With meal at £130/tonne and lambs at Ksh.350/kg this means that Ksh.200 spent on meal will give a return of Ksh.350.
Ram management
- Assess the existing rams on the farm at least ten weeks pre-tupping (mating). Each ram should be condition scored and examined thoroughly. Veterinary surgeon can help with this particularly if semen samples are required to assess fertility.
- Rams should be in condition score 3.5-4.0 at the start of the mating season. Supplementary feeding may be required to achieve this condition score and can be continued throughout mating as it helps to contribute towards easier handling when changing harness crayons. A ram will lose approximately 15% of body weight during the mating period.
- Teeth, feet and legs should be checked for soundness and the fleece should be checked for signs of external parasites or lumpy wool and treated as necessary. Sores on the head as a result of fighting or itching should also be treated, as should any other wounds or damage such as brisket sores.
- The two testes should move freely within the scrotum, be of equal size and feel firm with no hard lumps or swellings. The ram's penis should be extruded and examined for signs of lesions.
- The ewe to ram ratio will vary according to age of ram and the terrain in which they are working. Recommended ram to ewe ratios are:
i. well-matured ram lamb 15-30 ewes
ii. Mature ram 40-50 ewes.
Diseases - prevention, symptoms, treatment
Sheep diseases
The Dorper are not susceptible to fly strike and fleece rot. They have a high degree of disease resistance, and the red Maasai sheep have a high tolerance/resistance to intestimnal worms. Other than that several diseases in Kenya/East Africa affect sheep. To prevent the worst ones, please consult below vaccination chart and your local veterinarian. The local veterinary officers will know which dseases you should vaccinate for in your particular area.
Some of the most common disease and pest challenges are as follows:
- Orf ( for more information see here)
- Bluetongue ( for more information see here)
- PPR (pest of small ruminants) came to Kenya in 2006 and is related to rinderpest and very deadly ( for more information see here)
- Sheep and Goat pox
- Enteroxemia ( for more information see here)
- Tetanus ( for more information see here)
- Brucellosis ( for more information see here)
- Worms ( for more information see here)
- Ticks and mites - transmit diseases and weaken the animals, so should be kept below critical levels of infestation at all times ( for more information see here)
Vaccinations
It is recommended that ewes be vaccinated during late pregnancy for the colostridial diseases that most commonly affect sheep and lambs: clostridium perfringins type C & D (overeating disease) and tetanus. Clostridial diseases are caused by gram positive bacteria that are commonly present in the environment.
By vaccinating the pregnant ewe, the lambs will acquire passive immunity when they drink the colostrum, the first milk produced by the ewe after lambing. In fact, a pre-lambing vaccination is the only way to protect lambs against type C and provide protection for early docking and castration, though anti-toxins can be administered to provide immediate, short-term immunity.
Recommendations for sheep vaccination in Kenya:
| Age | Vaccinate against | Applicatation | Remarks |
| 2 weeks and above | PPR (Peste des Petits Ruminants) Goat plague | S/C
Properly done once in a lifetime will do. Newborns should be vaccinated as a routine |
Came to Kenya in 2006 - related to rinderpest. If no vaccination the disease can kill all your goats and sheep. |
| 2 weeks and above | Sheep and Goat pox | S/C Annual vaccinations | If no vaccination this disease may kill lambs and kids. In serious cases mortality may be high. |
| 2 weeks and above | Enterotoxemia + tetanus | S/C Every 6-8 months. Disease is common with lush pastures | Pregnant animals should be vaccinated at least a month before giving birth. Vaccination for tetanus should always follow tail docking |
| 1 month and above | Orf | Scarification method. If there is a risk of outbreak or In endemic areas routine vaccination is recommended |
Orf may be more common in goats due to their feeding habits as browsers of thorny bushes. Mortality of young can be high. Repeat vaccination should be done 2-3 months after the initial one. The vaccine is live and can affect people, so HANDLE WITH CARE. |
| Brucellosis | Vaccine not available in East Africa in 2010. | ||
| 1 month and above | Blue tongue | Yearly vaccination of sheep with a live attenuated vaccine containing six strains of Bluetongue virus. | available from KEVEVAPI, Nairobi |
Internal Parasites (Worms) in Sheep
- There are three broad types of internal parasite that can cause significant health issues in sheep - worms, flukes and protozoa.
- Worms are thought to cost sheep owners more than any other disease.
- Roundworms are the most common internal parasites of sheep.
- Drench resistance is an emerging problem in managing sheep worms.
- Worm infection is a significant animal welfare issue and, if not treated, can cause death.
Worm management plan
It is important that everyone with sheep has a worm management plan. An effective plan is simple and will save a lot of money, effort and heartache. The essential elements of a worm management plan include:
- Worm testing. It is cheap and easy to do. Without regular testing, you won't know whether you have a problem, whether your worm management plan is working or whether you have an emerging drench resistance problem on your property.
- Grazing strategy to create safe or low contaminant pastures for weaners and lambing ewes.
- Maintaining good nutrition during periods of poor pasture growth.
- Building worm resistance in the flock.
- Biosecurity measures for new sheep arrivals on the property or any outbreak of worm disease in your flock (a sure sign that your worm management plan has failed).
- Minimizing the risk of drench resistance developing on your property.
It is strongly recommended that you routinely do a worm test before you drench your sheep
Worms - The signs to look out for
- A typical sign of a worm problem is unthrifty sheep. An unthrifty sheep is one that is not eating properly, is losing condition, tends to lag behind the mob when moved and, in severe cases, is clearly weak.
- A worm problem often (but not always) results in sheep scouring and becoming ruffled. In severe cases, affected sheep may scour profusely. Other conditions can however produce these signs.
- Young sheep are far more susceptible to worms than older sheep.
- Sheep under stress (e.g. during the later stages of pregnancy, during lactation, during drought or winter feed shortages) are more susceptible to worms.
- A high-risk time in Kenya for worm infections in sheep is an especially long period of cold and wet weather - especially if this coincides with the later stages of pregnancy or lactation.
- Other signs of worm infection one may see are anaemia or swelling under the jaw (commonly called "bottlejaw").
- If you suspect a worm problem, it is worth doing a worm test to confirm it. Remember that "ill thrift" and scours, the major signs of a worm problem, can also occur with other diseases. So, acting purely on the clinical signs may result in a wrong (and costly) treatment.
Worm Control - General Principles
- Most sheep have some worms in their digestive system. This is normal. Indeed, exposure to worms is essential if sheep are to develop and maintain immunity to worms. Worms are only a problem if the numbers increase to the point at which production losses occur or sheep become susceptible to other disease conditions.
- There are four components of an effective worm control program. They are drenching, grazing management, nutrition and breeding worm resistant sheep. Drenching alone will not resolve a worm problem. Too frequent drenching may reduce the sheep's immunity to worms and increase the problem of drench resistant worms. Ad hoc or over-frequent drenching is one of the major causes of drench resistance and is, in most cases, a waste of money, time and effort.
- The overall purpose of a worm control program should be to minimize production losses caused by internal parasites and to maximize the sheep's immunity to worms. If these are achieved, the sheep will need fewer drenches.
- It is most important that sheep owners take a long-term and "integrated" approach to worm control. It is important that the design of worm control programs takes into account the major problem of drench resistance.
Drenching - The Basics
- Drench is the common name for an anthelmintic, a chemical specifically designed to kill worms.
- Drenches can be "broad spectrum", which means they treat a wide range of internal parasites, or "narrow spectrum", which means they treat a restricted range of internal parasites
- There are three main classes of broad spectrum drench:
- Benzimidazoles or BZs, commonly known as white drenches - Levamisoles or LEVS, commonly known as clear drenches - Macrocyclic lactones or MLs, commonly known as mectins"Combination drenches" are mixes of two or more of these drench classes - In most cases, broad spectrum drenches are used to control worms. The most common use of narrow spectrum drenches is against liver flukes (broad spectrum drenches have little or no effect on the liver fluke).
- In most cases, drench is administered orally by a drenching gun. When drenching, it is important to:
i. Shake the drench container first, as many drenches settle out.ii. Check that the right dose is being given. The dose rate will be on the drench container label.
The dose should be calculated according to the heaviest sheep in the flock and all other adult sheep in the flock should be given that dosage. If the flock includes lambs, the dose rate for all lambs should be calculated according to the heaviest lamb in the flock.iii. Check that the drenching gun is calibrated to deliver the right dose. Drenching guns have a dial of some kind to adjust the dosage. After you have set the dosage rate for your sheep, squirt a single dose into a measuring container or medicine cup and check that amount against the intended dosage. If air is being sucked into the drenching gun as it reloads, this will result in under-dosing.iv. Insert the drenching gun nozzle into the sheep's mouth from the side, between the incisor and molar teeth, and make sure that the nozzle is above the tongue. After the dose has been delivered, make sure that the sheep has not dribbled or spat the drench out.v. When the entire flock has been drenched, clean the drenching gun by pumping cold water through it. Don't use soapy water as this tends to damage the rubber seals in the drenching gun, which may then cause incorrect doses in the future. After cleaning the drenching gun, you can lubricate the rubber seals inside the drenching gun by pumping some vegetable oil through the gun (but do not use mineral-based oils, such as baby oil, as these will damage the rubber).vi. Check the withholding period for the particular drench being used. Different drenches have different withholding periods.vii. Store unused drench in the original container out of direct sunlight.viii. If using old drench, check the expiry date, which should be on the container label.
Drenching - How Often?
- There is no "one size fits all" drenching program. How often you drench will vary according to conditions on your farm.
- The basic principle in any drenching program should be to minimize the number of times a sheep is drenched - providing, of course, that effective worm control is maintained.
- Under normal conditions, if worm control has been effective at reducing worm numbers on your property, a typical drenching program may be:
i. For all sheep, one or possibly two dry season drenches, using an effective broad spectrum drench - one as the pasture dies off and the second in February or March. If your worm control program is effective, the second drenching may be unnecessary, so do a worm test first.ii. For lambing ewes, an additional drench pre-lambing may be necessary. If so, it can be done at the same time that they are vaccinated for pulpy kidney and tetanus - that is, 2 or 3 weeks before lambing.iii. Lambs should be drenched at weaning and then put onto a "safe" pasture. Further drenches may be necessary - for example when the weaners are moved onto the next "safe" pasture and again in cold and wet. To avoid over-frequent drenching of weaners, which will inhibit the development of their worm immunity later in life, use a worm test to help you decide if these additional drenches are necessary. - If you see the signs of a major worm disease outbreak in your sheep, you will need to act quickly. There is no "typical" emergency response to a worm disease outbreak, as it will depend on a range of issues specific to your farm. You will need to seek professional advice from your vet. However, the following general suggestions may be helpful:
i. Firstly, you will need to check that worms are indeed the problem. A worm test will tell you whether there is a worm problem and, if so, which worms and how serious the problem is. Worm testing is the essential first step in dealing with any significant worm problem.ii. If worms are the cause of the problem, you will need to determine how this has come about. If you have been using a drench as part of your worm control program, the drench may have failed because of drench resistance. A drench resistance test could be undertaken to determine which drench will be effective in treating the worm problem.iii. You will need clean pasture to put your sheep on after they have had the emergency drench.iv. Each of the above three steps is most important. The emergency treatment is likely to fail if any of them are not done.
Drench Resistance
- "Drench resistance" refers to the situation where worms have developed an inherited or genetic resistance to specific drench classes. Once worms have developed resistance to a particular class of drench, an increasing percentage can survive a dose of that class of drench. In other words, that class of drench will no longer be fully effective.
- Drench resistance is not the only reason that a drench may fail. Other reasons include:
i. The drench was not mixed before administering and had settled out.ii. The drench was past its expiry date.iii. The drenching gun was not delivering the correct dose. Check that the gun is not sucking air when reloading and that the piston returns fully down the barrel before dosing another sheep.iv. Some sheep missed being drenched or dribbled the drench out.v. The wrong dose rate was used. Different drenches have different dose rates, so always read the label or contact the manufacturer if you are unsure.
What Can You Do to Delay the Onset of Drench Resistance on your Property?
- Make absolutely sure you are administering the correct dose . Under dosing is one of the major causes of drench resistance, as it helps the worms develop a drench resistance. Check the required dose on the label on the drench container.
- Always set the dose by the weight of the heaviest sheep in the flock. Administer this dose to all adult sheep in the flock. If the flock includes lambs, set the dose for all lambs by the weight of the heaviest lamb in the flock. Unless you are very experienced with sheep, it is not easy to guess the weight of a sheep.
- Check that the drenching gun is delivering the correct dose. If the drenching gun was not properly cleaned after the last time it was used, the drench residue in the gun may have corroded or otherwise damaged the internal seals. It may also cause the piston to be "sticky", which means that it may not fully return after administering a dose, which in turn means that the next sheep would be under dosed. In any event, drenching guns should be serviced regularly. Repair kits for the more expensive drenching guns are not expensive and are available from rural agrovets.
- Use the correct drenching technique. In particular, ensure that you are drenching over the tongue rather than squirting the drench into the front of the mouth.
- Fasting. When using white drenches (BZs) or mectins (MLs), the treatment is generally more effective if the sheep are fasted for 24 hours beforehand. Keeping the sheep off feed for six hours after drenching also helps make the treatment more effective. But note that ewes in the last six weeks of pregnancy, sheep in poor condition or stressed sheep should not be fasted at all.
- Overdosing will not help. However, with white drenches (BZs), two drenches twelve hours apart can be effective. (This applies to sheep but not to goats). Note that any departures from label recommendations will extend the withholding period and therefore require an off-label use advice note from a vet.
- After drenching, put the sheep onto clean pasture wherever possible.
- Rotate between the drench classes (BZs, LEVs, MLs) either at each treatment or each year.
- Use a worm test to monitor worm faecal egg counts (FECs). If you know the level of worms in your sheep, you will be best placed to avoid drench overuse, slow the development of drench resistance and save on drench costs.
- If you suspect drench resistance among your flock, do a drench resistance test. This will show you if any of the classes of drench are ineffective in your situation, in which case they should be dropped from your worm control program. If you wish to undertake resistance testing, discuss the process with your vet, animal health adviser, drench manufacturer or DPIPWE staff.
- It is most important that drenching is not the only strategy for worm control on your farm. Drenching should be just part of a program that includes pasture management, nutrition and selective breeding of worm-resistant sheep.
- Use a "quarantine drench" to treat any sheep coming onto the property. Unless you know the drench resistance status of these new sheep, the most effective "quarantine drench" is a combination drench (i.e. one containing both white and clear drenches) plus moxidectin, or otherwise just one of the mectins.
- It's recommended to maintain a "refugia" of susceptible worms within a flock as a way of delaying any onset of drench resistance. Essentially, this involves leaving some susceptible worms (i.e. susceptible to your drench providing you know that the class of drench you are using is effective on your farm) in the flock. The point is to dilute the number of drench-resistant worms building up in the flock. This strategy involves simply leaving 5-10% of the flock undrenched. Of course, the ones not drenched must be the healthiest looking sheep in the flock. There is some controversy about this "refugia" strategy and it may not be appropriate in all circumstances, so please consult your vet before using it.
Review process
Information Source Links
- Baker R.L. (1998). Genetic resistance to endoparasites in sheep and goats. A review of genetic resistance to gastrointestinal nematode parasites in sheep and goats in the tropics and evidence for resistance in some sheep and goat breeds in sub-humid coastal Kenya. FAO/UNEP Animal Genetic Resources Information. 24:13-30.
- Baker R.L., Mwamachi D.M., Audho J.O., Aduda E.O. and Thorpe W. (1999). Genetic resistance to gastro-intestinal nematode parasites in Red Maasai, Dorper and Red Maasai X Dorper ewes in the sub-humid tropics. Animal Science (UK). 69(2):335-344.
- Baker R.L., Mugambi J.M., Audho J.O., Carles A.B. and Thorpe W. (2002). Comparison of Red Maasai and Dorper sheep for resistance to gastro-intestinal nematode parasites: productivity and efficiency in a humid and a semi-arid environment in Kenya. Institut National de la Recherche Agronomique, Paris (France). Proceedings of the 7th world congress on genetics applied to livestock production. pp. 639-642.
- Chemitei V.C.C. (1978). The sheep and goat production at various Research Stations in Kenya. Sheep and Goat Development Project, Ministry of Agriculture, Kenya. Technical Note No. 21. pp. 16.
- DAGRIS, 2005: dagris
- abc.net
- The Organic Farmer's Training leaflet No. 21
- Wiener, Gerald (1994): Animal Breeding. The Tropical Agriculturist, Centre for Tropical Veterinary Medicine, University of Edinburg. Macmillan Publishers Limited, Between Towns Road, Oxford OX4 3PP. A Macmillan/CTA publication.

Back









